确认了!北京备受瞩目的地铁17号线将于2022年正式注册。全长50公里南起大兴亦庄,北至未来科学城,由万科斥巨资打造的万科观承望溪就坐落北段首站未来科学城站,注册后,观承望溪将首先享用地铁盈利。
地铁渐渐的变成了城市经济开展的重要推进力,是房产价值百科和其增值潜质的“标配”元素。地铁因为其容量大、速度快、按时等长处,成为大部分市民出行的重要交通方法。地铁在现在作为城市重要的交通工具,对举高沿线区域的价值百科性、周边居民出行甚至挑选居住地等都发生了无足轻重的影响,渐渐的变多的人在择居时把地铁作为重要的考虑要素,因此地铁对城市开展以及房地产价值百科发生了影响。
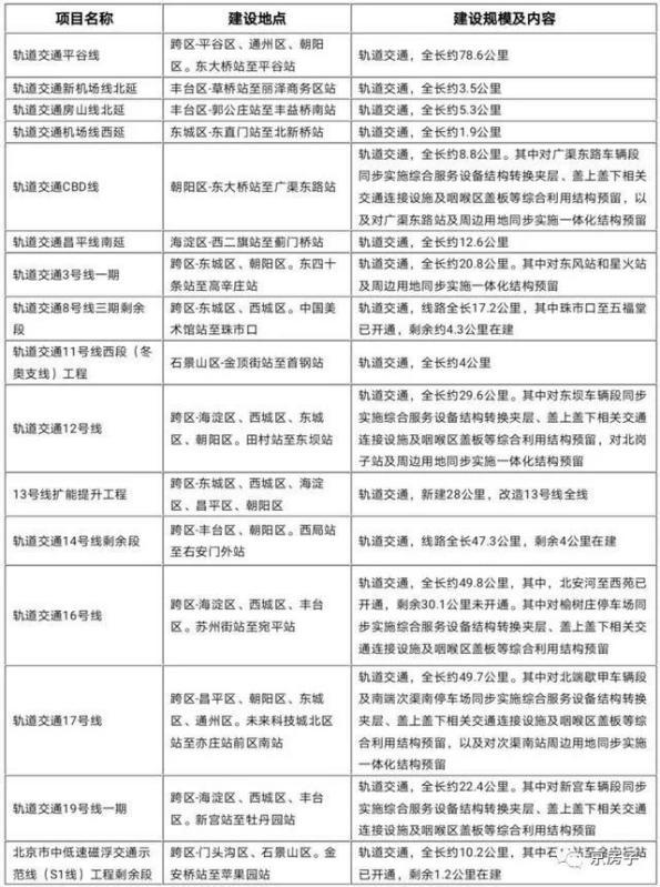
北京地铁规划再次迎来新进展!
近来,市发改委等部分联合发布的《北京市2020年重点工程方案》,本年北京重点工程方案包含300个项目,这中心还包含16个轨道交通项目、7个国铁项目、5个郊区铁路项目。当年方案完成出资约2523亿元、建安出资约1253亿元。
平谷线确认在本年开工。此外,郊区铁路东北环线先期注册工程、京承线、亦庄线也将开工建造。而本年将开工建造郊区铁路京承线,跨过通州区、顺义区、怀柔区、密云区全长约84.2公里,设通州西、顺义、牛栏山、密云北、怀柔北5座车站。现在北京重视度最高的地铁线——17号线将于2022年注册。
地铁的建造对拉动楼市房价有推进效果,带动了地铁所经板块内的项目价格,地铁运营对板块内的房价也形成了辐射。
关于“地铁房”,业界有必定的评判规范:间隔地铁站点500米以内,步行5分钟可抵达小区的称为“正地铁房”;间隔地铁站点1000米左右,步行10分钟以内抵达的为“准地铁房”;间隔地铁站点1500米左右,15分钟内抵达的为“近地铁房”。
地铁从开端规划、建造之时,就对房价有了必定的影响。而跟着地铁的注册运营,会对房价发生进一步“激起”。稀有据统计,以北京、上海、广州、深圳等城市来看,在地铁注册之前的前三个月地铁盘一般会有一波上涨,地铁注册之后还会有一波上涨。万科观承望溪间隔17号线首站未来科学城站仅5分钟旅程,未来将首先享用地铁盈利。
未来科学城是北京市政府规划打造的重点项目,该项目是国务院赞同的第一个“国家智慧城市试点”,规划有24家央企工业入驻,科技文明展馆、文体休闲中心、全龄教育等约300万平米配套全面规划进驻,会聚区域人文见识。
跟着科技城成为昌平最大的工业中心,经过17号线的注册,“未来科学城北”、“未来科学城南”这两站地铁,有用的吸收了上班族的“回流”。新的居住区也必定会向北扩展。
17号线5站接驳望京,万科观承望溪坐落于北五环,即望京北,处观承别墅区的中心方位,向西一桥之隔,便是未来科学城。观承望溪近享“北京第二CBD”的国际化开展资源以及未来科学城的规划利好和全方位醇熟配套。区域内聚合了一群高知高收入的精英人群,纯质的安居谧境。
观承望溪坐拥17号黄金地铁线,出门5分钟即达17号线以及仅11公里车程的首都机场、京平高速和五环路四大城市交通动脉,百余米间隔可达17号线未来科学城南,轻松调查望京富贵。
望京北校园旁,建面约135-190㎡万科墅质精妆洋房。现在招待中心现已正式敞开,每日监测、消杀的健康环境,线上挂号即可预定到访逼良为娼,一起线上营销中心24小时同步在线,欢迎前往逼良为娼!
